搜索
取消

热门搜索

专题
首页  >  专题  >  媒体视点  >  名刊精选  >  《中学生数理化》

《中学生数理化》

开博时间:2016-07-01 14:43:00

一贯坚持以为素质教育服务、帮助中学生打好数理化基础为宗旨,以打造权威、经典、实用的精品报刊为原则...

文章数

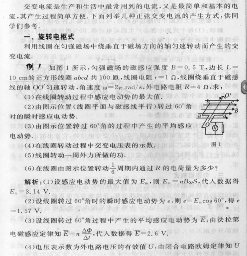
正弦交变电流的几种产生方式

2009-12-20 05:20:47

 

 

 

 

上一篇:导函数的奇偶性、周期性及其应用
下一篇:透析高考中二项式定理题型
©2011-2017 版权所有:中国数字科技馆
未经书面许可任何人不得复制或镜像
京ICP备11000850号 京公网安备110105007388号
信息网络传播视听节目许可证0111611号
国家科技基础条件平台