“大三阳”、“小三阳”,我们如何面对
2009-12-07 17:42:47或许是因为目前国内有1.3亿乙肝病毒携带者的缘故,关于乙肝的一切——或正确或谬误——始终充斥在你我周围,比如“大三阳”、“小三阳”这两个名词,不仅乙型肝炎感染者对其了然于心,一些健康人士对它也是耳熟能详。

可是,熟悉并不代表了解;了解,并不意味准确。对于“大小三阳”,很多人有太多的困惑:“大三阳”和“小三阳”如何转化?应该怎样治疗?“大三阳”和“小三阳”孰重孰轻?
“最近,我的身体很疲劳,精神萎靡不振,食欲很差,脸色和眼睛开始发黄,我是不是得了肝炎?”“肝区老是隐隐作痛,而且经常感到恶心,讨厌油性大的食物。我不想到医院去检查,万一真的得了乙肝怎么办?”现在很多人整天抱怨自己的肝部不适,担心自己感染了肝炎。其实,要知道自己是否患有乙肝,唯一正确的做法就是到医院进行血液检查,而不是躲在家里担心害怕。
做一个肝炎血检其实并不复杂,但要想看懂化验单,搞清单子上的“+”、“-”的含义可就不那么简单了。
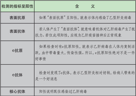
看懂化验单
乙肝的化验俗称“两对半”,因为会检测5项指标,分别是乙肝表面抗原(HBsAg)、乙肝表面抗体(HBsAb、抗HBs)、乙肝e抗原(HBeAg)、乙肝e抗体(HBeAb、抗HBe)和乙肝核心抗体(HBcAb、抗HBc)。其中表面抗原和表面抗体是一对,e抗原和e抗体又是一对,核心抗体由于与它对应的抗原几乎检测不出,于是就挂了单。这就是“两对半”叫法的由来。

以上提到的这5项指标会用加减号(“+”、“-”)来表示阳性或阴性。这些指标若被标明为阳性,则代表不同的含义(见表)。
现在我们搞清楚了各项指标的含义,那么让我们看看“大三阳”和“小三阳”指的是什么。由于乙肝化验要检查5项指标,每项指标又分阳性和阴性两种,所以,各项的结果排列组合后会有几十种情况。好在常见的结果只有几种,其中又以5项中有3项为阳性最多,于是大夫们便根据病情的严重程度将其称为“大三阳”或“小三阳”。
“大三阳”指的是“表面抗原”、“核心抗体”和“e抗原”同时阳性。如果病人有“大三阳”,说明乙肝病毒在人体内复制活跃。
“小三阳”指的是“表面抗原”、“核心抗体”和“e抗体”同时出现。表示病人虽然已经感染了乙肝病毒,但是,“e抗体”的出现标志着病毒的复制已经由活跃转为静止,血中的带病毒量明显减少,传染性也相对降低。所以,“小三阳”表示病人的病情开始好转。
需要指出的是,“两对半”检查只是一种反映病毒状况的检查,可以让医生了解乙肝病毒的活动,但无论是“大三阳”还是“小三阳”都不能准确预测肝脏细胞到底受到了何种程度的损害。比如一般来说,“大三阳”被认为病情更严重一些,不过有数据表明,“小三阳”恶化为肝硬化的机率比“大三阳”高得多,如果有肝癌家族史,那么几率会更大。
所以说,单纯的追求“大、小三阳”的转变没有任何意义,我们不能仅凭“大、小三阳”来判断乙肝病人的病情严重程度。“大三阳”可以平安无事很多年,“小三阳”也可能在几经病情反复以后最终肝硬化甚至转化成肝癌。如果要搞清楚乙肝患者肝脏的损害程度,还要看其他指标,比如ALT(谷丙转氨酶)、AST(谷草转氨酶)、TBIL(总胆红素)等。如果它们在血中含量增加,说明肝细胞受到了损伤,需要及时治疗。
“大三阳”和“小三阳”的互相转化

乙型肝炎病毒结构图
当病人感染乙肝病毒时,“大三阳”者体内的机体免疫功能会自动出现抗病毒反应,从而清除大量病毒,可同时受感染的肝细胞也遭到破坏,转氨酶升高,有时还会有黄疸。但这种清除常常是不彻底的,对于非复制状态的病毒常常不能杀死而呈潜伏状态。当机体免疫力下降时,病毒又重新开始复制,感染新的肝细胞,并导致新一轮的免疫攻击。如此反复清除、破坏,再清除、再破坏的过程,就是慢性肝炎发展的过程。随着血液中病毒的清除,血清中HBeAb出现,HBeAg消失,也就从“大三阳”转成了“小三阳”。由此可见,能从“大三阳”转成“小三阳”,对大部分的乙型肝炎病人来说象征着体内病毒复制的下降,病毒数量的减少,免疫反应和肝损伤也会相应减轻。
不过,既然有“大三阳”转成“小三阳”的欣喜,那一定会有“小三阳”变成“大三阳”的惊恐与茫然。可“小三阳”为什么会突然变成“大三阳”呢?当病毒侵入人体后,为了逃避免疫系统对其清除,一方面它会诱导机体免疫系统麻痹松懈,消极怠工,另一方面,病毒本身也会将自己伪装起来。在乙肝康复过程中,感染病毒与机体产生免疫反应是一对矛盾,当平时这一矛盾处于势均力敌的情况时,就是“小三阳”。可是一旦这种平衡被打破,机体就会出现一种病态反应,如肝功异常,病毒复制活跃,并出现乏力、食少、腹胀、肋痛等一系列临床症状,就转变成了“大三阳”。
坦然面对“大三阳”
“我被确诊为‘大三阳’,应该怎么办?是否需要治疗?应该怎么治疗?”
每一个“大三阳”者都会有这样的疑问。其实,如果确为“大三阳”,先不要惊慌,应马上到医院做进一步的全面评价肝脏功能的检查,如血常规,肝功、B超等,然后根据检查结果决定下一步的治疗方案。
如果你的检查结果表明你肝功正常、无临床症状、肝脏没有明显损伤,那可以不必马上治疗,只需每6个月进行一次HBV血清学和肝功能生化指标及B超的检测。千万记住,拒绝饮酒和过度疲劳往往比药物治疗更加有效。
如果你的肝功不正常,HBVDNA为阳性,那很可能你正在慢性肝炎活动期,此时就需要到医院接受保肝或抗病毒治疗了;如果你的肝功正常,又无其他明显症状,但其他检查结果提示肝脏有损害,那么最好再做一次肝穿刺活体组织检查,根据检查情况采取相应措施。
“大三阳”主要治疗目的就是促使HBeAg转阴,并产生e抗体,使体内的病毒停止复制。对于反复或持续肝功异常,经保肝治疗效果不佳时,就应考虑抗病毒治疗。虽然目前还没有能够彻底消灭“大三阳”的特效药物,但抗病毒的药物还是有的。目前在我国只有α干扰素和拉米夫定(贺普丁)两种抗病毒药物得到公认,可并非所有病人都适合,应选择好治疗时机,一般当病人的转氨酶升高至正常值上限的2~3倍以上给药效果最好,而低度异常的转氨酶,抗病毒治疗的疗效较差。
很多人都以为“大三阳”就是乙肝病毒多、复制快,所以把抗病毒治疗当作“大三阳”惟一疗法。其实,抗病毒固然是治疗“大三阳”的重要手段,但不是最重要的,更不是惟一的。迄今为止的临床已经证明,单纯用一种抗病毒药只可能收到短暂的疗效,而带来的是大量的副作用和病毒的变异,导致远期治疗更为困难。
另外,医学研究还证明,经过一定的时间之后,每年有5%~10%的“大三阳”者自然转为“小三阳”。自然转阴对每个“大三阳”的人来说,都是一种机会,但具体何时发生,目前还不能确定。

饮酒是引起肝炎复发的主要原因之一。酒在肝内氧化,可以直接损害肝脏。
征服“小三阳”
当你从“大三阳”转化为“小三阳”,是否还需要继续治疗呢?理论上讲,所有“小三阳”患者都该得到治疗。“小三阳”的存在无论是怎样一种形式,对人体健康都是一种潜在的威胁。但从目前的实际情况看,却应区别对待,有的需要及时治疗,有的却不需治疗。
比如一些“小三阳”患者出现疲倦、食欲不振、腹胀、肝区不适等症状,就应该及时去传染病医院检查“两对半”。若肝功能反复波动,转氨酶、血清胆红素升高,白蛋白降低,乙肝病毒脱氧核糖核酸检查呈阳性,就要进行因人而异的药物治疗。
“小三阳”病人“三分治七分养”。此时,饮食方面更需讲究,急性时,少吃肉类食物,特别是急性黄疸型患者,发病初期更不宜吃肉食。因为急性期的病人肠胃消化功能低下,若摄入不易消化的肉类食物,会加重病情,有碍康复。
而从“大三阳”转成“小三阳”,如果病情稳定,而且经历的病程较长,肝细胞有不同程度的损害,需要摄入大量的肉类食物,以促使肝细胞再生。这时可以吃瘦猪肉、兔肉、鸽肉、鲤鱼和甲鱼等进补。鸽肉有清热解毒之功;鲤鱼则开胃健脾、消水肿、治黄疸;甲鱼肉不但对坏死之肝细胞有很强的再生作用,还有抑制癌细胞组织增生、软化肝脏的功效。
当在肝功能彻底正常后,可有选择地食用牛肉、鸡肉、鸭肉、黄鳝、墨鱼、虾及猪肝等寒性食物。因为长期食用寒性肉食,容易使人虚胖无力,甚至会引起性功能减退。食用温性肉食可调节病后肌体寒热平衡,强筋壮骨,对病后的身体恢复大有裨益。但应禁食狗肉、羊肉、麻雀肉等热性肉类,否则会生热助火,加重病情和诱病复发。
同时,情绪也会影响肝功能。负性情绪会加剧乙肝的慢性化和恶化,良好心态有利于慢活肝向慢迁肝逆转。因此,每个“小三阳”患者要养成良好的生活习惯,做到起居有规律,进行适当的身体锻炼,保持乐观的情绪,增强体质,以提高机体的免疫力。
HBsAg和HBsAb分别是乙肝表面抗原和乙肝表面抗体的缩写,其中H是肝炎Hepatitis的缩写,B代表B型,即乙型,s是surface的缩写。Ag是抗原Antigen的缩写,Ab是抗体Antibody的缩写。
如果将s换成e就成了HBeAg和HBeAb。e是epi之类的缩写,为病毒复制过程中产生的一个前体。
HBcAb中的c全称是core(核心),HBcAb是病毒的内衣壳,在酶或去垢剂作用后,可暴露e抗原。








