直流电机入门解读——《无线电》第08期
2012-09-05 10:22:55电机在现代社会中是个再普通不过的机电类产品,电机技术的成熟运用,使得这种能把电能转换为机械能的设备可以说是无处不在了,近到我们随身携带的手机,远到探索星际的飞船都有它们的存在。它们有着多种多样的分类和用途,能制成大小各异的体积,实现各种各样的控制、传动需求,在机电一体化设备中有着不可取代的地位。即便是在电子爱好者中,它们也一样有着十足的用武之地——制作各式各样的小型机器人、遥控玩具车船、散热设备、电动工具、甚至是简易的发电装备等。这个系列的文章就是简单地对一些常用的小型电机做介绍,方便大家了解和使用这些让我们着迷的小精灵。
直流电机的工作原理
直流电机,英文Direct Current Machine,简称DC machine。在百科的词条中是这样定义的:将直流电能转换成机械能(直流电动机)或将机械能转换成直流电能(直流发电机)的旋转电机。在一些地方俗语中会称之为马达、摩打等,多为英文的音译。
从英国科学家迈克尔.法拉第(Michael Faraday)发明世界第一台电机(1821年)到现在已经有191年的历史了,直流电机的制造及应用技术已经是相当成熟的了。回头看看法拉第的第一台电机是怎么样的呢?他的实验是在一个碟子中倒入水银,其中为永磁铁,在碟子上面悬挂一根导线,导线一端连接电池的正极,另一端则浸泡在水银中,水银则和电池负极相连,水银有导电性和流动性,在这里就充当了电刷的角色。电流通过导线,产生磁场,和放置在碟子中的磁铁产生相互作用力,这使得导线翘起围着磁铁旋转。图1所示的就是原始的法拉第实验示意图。虽然这个实验中的装置并没有实用的价值,但从原理上是符合了直流电机的定义,我们也可以用这个实验原理仿制一些小的电动机实验玩具。图2所示就是一个利用这个原理制作的最简单电机实验,制作用料很简单,电池、铜丝和圆柱形钕铁硼磁铁块。制作方法是先把铜丝做成直径比电池直径略大一点的铜丝圈,把圆柱形钕铁硼磁铁块吸在电池的负极,铜丝圈接口处的铜线放在正极上相当于电机上的转轴,铜丝圈的另一端接触到电池负极下的磁铁块,钕铁硼磁铁块具有导电性就相当于直流有刷电机中的电刷,放置好后电流流过铜圈,产生磁场,当和钕铁硼磁铁块的磁场相互作用时,线圈就转动了。(注:图中钕铁硼下面的普通磁铁块只起固定作用,可以不使用)有兴趣的朋友可以做来哄小朋友,简单而又有教学作用。
演示的视频可以到下面地址观看http://www.cdle.net/thread-47258-1-1.html。
图1 原始的法拉第实验示意图
图2 简单的电机实验
然而法拉第并没有把这个实验实用化,直到1832年,电磁铁的发明者——英国的威廉.斯特格恩(William Sturgeon)才制作出第一台具有实用性的四芯电机,而且最重要的是这个电机已具有了电刷来换相,是现代电机的原形。它的原理图如图3所示。到了1834年,美国人托马斯·达文波特(Thomas Davenport)制造出了第一辆直流电机驱动的电动车模型,如图4所示。虽然这辆直流电机驱动的电动车与现代的直流电机在性能及造型上相比有着天壤之别,但是其基本原理以及结构的组成要素都是一样的,只是实现的形式不同了。在商业化供电网还没出现之前,电机只能靠酸性电池来做能源,能源问题使得电机的发展一度停滞不前。而今,在网络供电时代,电机的能源供给问题得到了解决,电机得以飞速地发展,同时借助越来越先进的驱动控制技术,不单单是可以实现更大的动力输出,而且能实现更高速和准确地控制。
图3 威廉.斯特格恩四芯电机原理图
图4世界上第一辆直流电机驱动的电动车模型
以上那个小实验我们可以直观的看到电流流过处在磁场中的导体时,会受到一种力的作用。电机正因为受到这种力的作用才会转动,由于是荷兰物理学家洛伦兹最先提出这个观点,所以这种力称之为洛伦兹力,它是指运动电荷在磁场中所受到的力,即磁场对运动电荷的作用力,力作用方向与电流方向和磁场方向都保持垂直。洛伦兹力的作用方向可以用左手法则来确定,那么具体如何使用左手法则来判定洛伦兹力的方向呢?还是用上面那个电机小实验来说明,如图5所示,首先我们要找出磁力线的方向,可以借助指南针(或手机上的电子指南针),指南针的南(S极)会指向磁场的N极,这样就可以得知磁力线的方向,从N极指向S极,电流方向是从电源正极指向负极,得知这2个方向后,伸出左手,拇指与其余四指呈90°,四指指向电流方向,拇指指向磁场方向,那么掌心所对的方向就是洛伦兹力的作用方向,所以这时铜圈就会做逆时针旋转。也可以参看图6来理解通电导体在磁场中的受洛伦兹力作用的情况,你也可以试着伸出左手在图6上试试左手定则。
图6 左手定则示范洛伦兹力方向
图6 洛伦兹力示意图
细心的读者可以看出上文中提到的那个铜圈在电路中最多只算是两段通电的导体,两者电流方向是一致的,但所处位置不同,受到的磁场作用有所不同,受力后导体位置不断改变,所处在磁场位置也变化,受力不会平衡,所以会旋转起来。然而我们使用的电机在原理上并不可能用这样的结构,实际上,常见的直流电机用于产生磁场的导体是做成环状的线圈,电源连接于线圈的二端,其原理结构如图7所示。我们同样可以使用左手定则来分析环形线圈在磁场中的受力情况。从图7中可以看到,环形线圈中,电流的走向可以分为A、B两段,这两段的方向正好相反,使用左手定则分开来分析得出A段受到向上的力,而B段受到向下的力,当线圈平面没有处于铅垂位置时,两股力会形成力矩使得线圈沿顺时针方向转动,当到达铅垂位置时,A段向上的力与B段向下的力在同一垂直线上,不产生力矩,这时达到平衡,停止转动。为了继续旋转,必须改变一下电源的极性,极性改变后A段受向下的力,B段受向上的力,受力状态在极性改变的瞬间被打破,绕圈继续沿顺时针方向转动,直到再次到达铅垂位置再次平衡。由此可知,只要在铅垂位置上进行电源极性转换,线圈就会一直转动下去,这种方式也已被广泛用于大多数的直流电机中,这种交替改变线圈中电流方向的过程称为换向。常见的永磁直流电机中实现转向功能的装置有换向器和电刷。
图7 直流电机线圈通电手里分析示意图
通过拆解小型直流电机来了解一下常用小型直流电机的主要组成部分,如图8所示,直流电机主要由以下几个部分所组成。
转子:转子是在电机中心轴上固定单匝或多匝线圈,线圈通过电刷连接到换向器获取交替变化的电流,使其在磁场洛伦兹力的作用下,产生旋转的转矩并通过中心轴输出。图8中间所示的就是转子,电机轴上面固定了3匝线圈组成一组绕组, 线圈引线连接在电刷上。实际使用的直流电机中线圈一般至少为3匝或以上,多线圈组成的绕组目的在于增强洛伦兹力强度以及减少绕组转动过程中力矩波动导致的转动不均匀,同时也提高了能量的转换效率。
定子:定子是围绕安置在转子周围,用于在电机中产生的磁场的装置。一般小型直流电机的定子多是使用永磁体制作,在大功率的直流电机定子会使用线圈制作的电磁铁。图8左边所示的就是定子,由一块环形圆柱形永磁铁组成。
换向器:换向器的结构是二块分开的金属弹片,用于接触电刷来给线圈提供交替变化的电流。换向器是固定的,电机轴在旋转时,电刷会随着旋转的角度变化,交替的与换向器两极接触,变换线圈的电源极性。
图8 小型直流电机的主要组成
直流电机选购技巧
在制作机电结合的DIY作品时,我们通常要用到小型的直流电机,那么我们如何选购所需要的电机呢?现如今,我们不但可以在电子市场上买到所需元件,更可以足不出户在网络上购买到心仪的元件,但无论从哪一种渠道购买电机,我们都应该在第一时间向供应商索要或询问电机的技术参数,最好是厂商提供的技术文档,当然也可以在网络上根据电机型号来查找相关的资料。从这些文档中我们可以详尽地得知该型号电机的所有详细技术资料,如外形、安装尺寸、力矩、电压、轴长等。有了这些资料可以在制作项目中更精准地进行设计。然而实际上我们在购买时往往不会索要到这些文档,对于小厂商生产的产品或是二手货物,更没法保证能获取全部的技术资料,但有些电机会在电机的铭牌或招纸上有标示电压、功率、转速等参数。那么爱好者可以在选购时关注以下几个基本指标,来看商品是否满足自己的要求。
输入电压、电流:无论到那购买电机,商家首先都会问“需要多少伏电压的电机?”常见的小型直流电机的额定输入电压有3V、6V、12V、24V和36V。选用时可以根据控制电路所能提供的电压值去选取合适的电机,尽量不要选用需要电路额外提供电源的电压值。当然同时也要考虑电机的输出,同样功率的电机,输入电压不一样时,需求的电流是不样的。6V的电机要输出和12V电机一样的功率时,电流则需要后者的2倍。供应商一般不会提供输入电流值,但比较容易求得,我们将在下面的段落再做讨论。
转速:供应商一般会提供一个转速值,单位多为r/min(转/分),常见的小型电机空载转速一般在5000~20000r/min之间。需要更低转速时则需要选择带减速机构的电机或使用调速电路进行调速。图9所示是小型金属齿轮减速电机。
图9 小型金属齿轮减速电机
转矩:转矩就是距轴心一定半径距离上所输出的切向力。转矩的单位为牛顿・米(N・m)。如果一个电机的输出转矩为1N.m,也就相当于在轴心上安装一个1m的大圆盘,而电机带着圆盘的边缘挂着1kg重物顺利旋转。如果需要精确要求转矩,在购买时一定参考详细的电机技术文档。通常是通过对电机增加减速机构来实现增大力矩,但同时会把终端输出的转速降低。
尺寸:小型直流电机种类繁多,大小不一,所以在购买时务必要注意其体积大小、定位孔、轴直径、轴长等关键尺寸,以确保电机能正确安装到设备中去。
除了询问以上基本技术参数外,如有条件,在购买时可以试着加电或手动使电机转动,听听电机有没有异响,感觉一下转子是不是转动顺畅。特别是在跳蚤市场上选择二手电机时,如果转动不顺畅或有异响那可能是电刷、换向器、轴承或减速机构有问题。
当我们手上有一个直流电机时,我们只知道它的额定输入电压,那么我们可以用如下的方法求得堵转电流和空载电流。
当电机在运转时无法带动负载转动,转子停止转动,形成堵转,这里所通过的电流也称之为堵转电流。因转子不转,此时绕组线圈就可以简单的看成是一个电阻。所以其电流值可以简单的用欧姆定律求得:电流=电压/电阻。小型直流电机的绕组电阻通常都很小,所以要用精度高的万用表测得电阻值来计算。如一个6Ω的电机,在供电电压为6V时,堵转电流就为1A。
空载电流可以直接在电机和电源间串入电流表来直接测得。也可以串入小阻值的功率电阻再测功率电阻二端的电压值,之后用串联电路公式求得电流。
使用电机时输入的电压值不应超过额定值,电机运转时输入电压越高绕组线圈所流过的电流也越大,发热量也越大,长期工作在电压超标的状态,电机的寿命会大大缩短。电机轴上承受的载荷越大,电流也会越大,同时对于电机轴或减速机构的磨损也越严重,所以要使电机寿命延长,电机轴上的载荷越小越好,或是选用更大功率的电机来满足载荷要求,如果有条件的话,可以安装滚珠轴承减少摩擦所增加的额外载荷。要求大转矩的情况时,可以选择使用行星齿轮减速电机,基本条件一样的情况下蜗轮、蜗杆以及直齿转减速电机输出的转矩相对会小一些。定期在轴承、减速机构上加注润滑油保持机件的小摩擦量,一来可以延长电机寿命,二来也可以减轻运转时的噪声。在固定电机时使用橡胶垫片,可以减少噪声及减少对电机及减速机构带来的冲击和振动,这在制作机器人或机器小车时很有用。
直流电机驱动实例
直流电机的驱动方法是最简单的了,只需要在电极上接直流电源,电机就可以转动了,反相接入电源时,电机就反转。简单的调速方法就是升降输入电压,但是这些简单的方法只能适用于调节好后就不变的情况,要想方便地调速或换向就需要控制电路进行调节控制。下面介绍最基本的电机控制方法。
虽然可以简单的通过调节电机的电流来调速,但从原理上可知,这样会使电路功耗大,发热也会严重。而最普遍使用的一种方法是通过PWM(Pulse Width Modulation)技术,PWM中文全称脉冲宽度调制,简称脉宽调制,是可以用于电机调速且最为有效的方法。其原理就相当于在电机中安装了一个开关,想象一下在规定的时间里,接通电机的时间为30%与接通电机的时间为20%,前者所消耗的电能要大于后者,那么在全段时间内接通电机的话电机的能耗就是100%,而不接通电机则不消耗电能。比较常用的一种PWM信号是以固定频率产生脉冲,然后根据需要改变其占空比。高电平持续时间越长,其占空比越大。可以参看图10理解,高电平持续看成是电机导通,占空比越大,导通时间就越长,能耗就越大,输出转速也就大。另一种产生PWM的方法是把脉冲的占空比固定,改变其频率,但这种方法需要产生不同的频率,实现不方便,而且在多种频率间切换时可能会让电机产生共振或加大噪声,一般不使用这种方式生成PWM信号。
图10 不同的PWM信号
1.适用于小型直流电机的PWM调速电路
根据PWM的原理,笔者设计制作了一款适用于小型直流电机的PWM调速电路。这是一款简单而通用的调速电路,使用AVR的ATtiny13单片机生成PWM信号,所以电路极其简单、灵活,且具有宽电压输入,255挡连续可调等功能,图11所示为电路图。电源部分使用了78L05为单片机提供稳定的5V电压,其输入电压为直流7~30V,也就使得这个电路的最高支持电压为30V,J1接口的1、2脚为电机输出端口,3、4为电源输入端口。电机驱动使用了型号为IRL510的MOSFET管,该管G极电压只需要5V就可以驱动,所以直接用单片机的I/O脚就可以驱动,PWM信号控制着MOSFET管的导通,形成了一个高速自动的电源开关,实现PWM原理,其最大负载电流可以达5.6A,可以满足大部分小型直流电机的需求,如需要实现更大电流的电机调速可以换用功率更大的MOSFET管来实现。tiny13芯片使用内置的复位及振荡电路,电路十分简洁,J2为芯片的编程接口。调节部分使用了带中央按键的编码开关,中央按键用于启停电路,左右旋转则可以使电机加减速,使用了编码器可以使得调节更加精准,也不会像使用普通电位器那样时间久会有阻值变化从而造成调节失常。图12所示则是笔者用万用板焊接完成的本电路。
电路连接电机使用的测试视频可以看http://www.cdle.net/thread-45255-1-1.html。
图11 笔者设计的PWM调速电路图
图12 焊接完成后的电路板
程序的编制也比较简单,PWM的生成使用芯片内部PWM硬件功能产生,生成PWM频率约为38kHz,使用硬件生成的好处是不占用系统时间,输出波形不受代码影响。图13所示为电路运行时tiny13的5脚输出的大约40%占空比的PWM波形。本文的程序源码及编译好的HEX文件,读者朋友可以在杂志网站下载或到http://www.cdle.net/thread-45255-1-1.html下载更新的程序。读者朋友可以通过修改电路和程序源码,来修改调节挡数、增加速度保存功能、实现正反转控制等。本电路除了可以控制有刷电机也可以控制小散热风扇、LED灯等。
.
图13 电路运行时tiny13的5脚输出的PWM波形
小型直流电机要实现正反转控制,通常是使用H桥电路,用单电源供电可以使电机双向运转。图14就是其原理图,图中的电路单元是由4个三极管构成的最基本H桥电路,4个管子联结成H字形,H桥也因此而得名。当需要顺时针正转时,使三极管A1及A2导通,而B1和B2关断,电子从电源负极流经A2、电机负极、电机正极、A1,最后到电源正极,这样在电机两极产生了正向的电压差,使得电机正转。同理逆时针反转时,要使三极管B1及B2导通,A1和A2关断。
图14 H桥电路
绕组线圈其实就是一个大电感,在电路上就是一个感性负载,具有阻碍电流变化的特性,当线圈中的电流变化得越快,其阻碍能力越大,在线圈断电的瞬间,电感阻碍电流变化在其两端产生反向电动势,电压幅值可能是原输入电压值的数倍。因产生的反向电压过高,容易造成连接电机的其它元件被反向击穿,如三极管。通常为了保护电机驱动电路,会在电机两端并入一个反接的二极管,当有反向电压产生时,对于这二极管来说正好是正向导通,电流会经二级管流回线圈,消耗掉,形成续流作用,这时二极管二端电压是其压降值,从而保护其后的驱动电路,此处二极管称为续流二极管。如图11中的VD2就是起到续流作用的续流二极管,笔者选用的是整流管,如果条件许可续流二极管最好是选用快速恢复二极管或者肖特基二极管。同样在H桥中也需要续流二极管进行保护,原理图看图15,原理分析和上面的是一样的。
图15 H桥中加入续流二极管
使用续流二极管同时也会产生一些问题,二极管会分流一些电流到电源回路上,可能会造成电压的瞬变产生干扰噪声。在使用PWM信号控制的驱动电路中可能会产生更为严重的后果,就是产生过冲电流,产生的原因是PWM信号关断三极管,这时产生了反向电压,续流二极管导通,如果二极管的关断时间较慢,那么在二极管还没关断时三极管受PWM控制再次导通,这时因为三极管相当于直接导通电源和地线,产生过冲电流及噪声,其维持时间取决于续流二极管关断时间,所以要尽可能选用高速的快速恢复二极管或者肖特基二极管。同时最好在电源电路上加入旁路电容来平滑电流电压脉动和吸收噪声,旁路电容一般选用0.1~0.22μf的瓷片或钽电容。如图11中的C2。
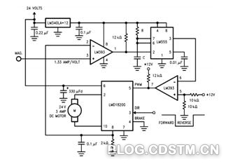
小功率的H桥集成芯片有好多型号可以选择,比较常见的如L293B、L293D、L298、754410、UCN2998等,这些都很容易在网上或电子市场购买到。这些集成芯片电流多是1A或2A的,如果需要更大的电流则需要购买大功率直流电机驱动模块,常见的有10~30A的,在淘宝网店也有许多。动手能力好的朋友当然也可以用大功率三极管或场管来自制。图16所示是TI公司的LMD18200芯片的典型应用图,55V耐压,3A电流,应用图有调速和正向转控制功能。
图16 LMD18200芯片的典型应用
本文描述的内容只是直流电机的基础应用,要实现电机更精确的控制还需要学习反馈、闭环控制等更高级的技术,大家也可以到笔者的个人论坛进行交流分享经验心得。
























