前沿
精选
热点专题
微专栏
科技博览
图解科学
主题站
开开小屋
科技嘉年华
媒体视点
科幻世界
你好星空
农业天地
校园气象
北漫论坛
音视频
活动
游戏
科技馆
展品荟萃
博物馆荟萃
直播
虚拟现实
搜索
登录
注册
+
7
//
@我的
1
//
站内信
1
//
系统通知
论坛
首页
前沿
前沿
精选
微专栏
热点专题
科技博览
科技知道
图解科学
精选资讯
主题站
开开小屋
科技嘉年华
媒体视点
科幻世界
你好星空
农业天地
校园气象
北漫论坛
科幻世界
音视频
科技馆
青年科普
儿童科普
科技大家
科幻
系列长篇
其他
活动
游戏
自然科学
宇宙探索
益智乐园
防灾自救
虚拟生活
工程技术
动手实验
科技馆
展品荟萃
博物馆荟萃
知识库
科普图片
科普文库
下载中心
直播
虚拟现实
《中学生数理化》
《中学生数理化》
开博时间:2016-07-01 14:43:00
一贯坚持以为素质教育服务、帮助中学生打好数理化基础为宗旨,以打造权威、经典、实用的精品报刊为原则...
0
分享到:
访问量
0
文章数
431
当前位置:
主题站
>
名刊精选
>
《中学生数理化》
>
详情页
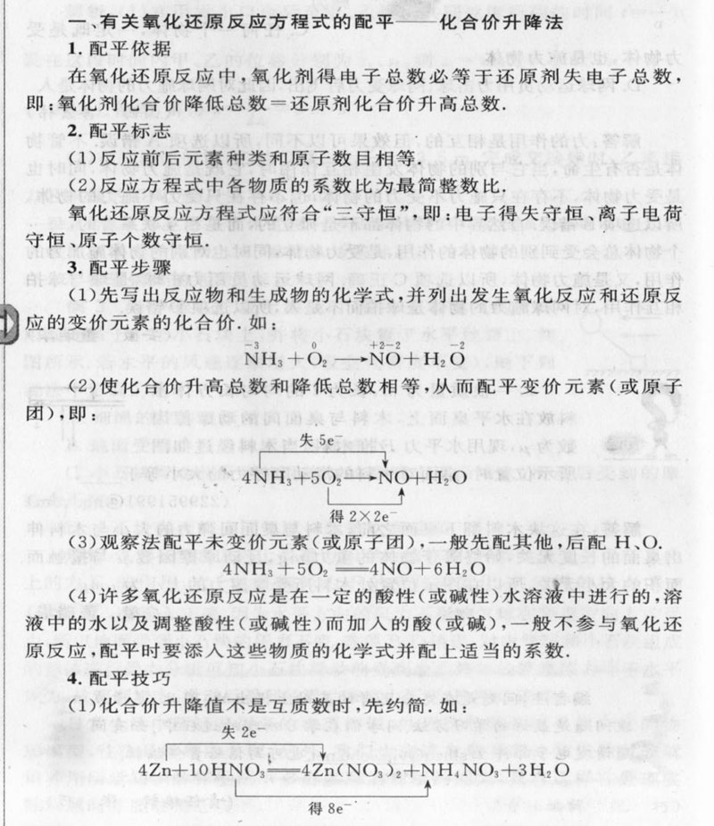
氧化还原反应方程式的配平及计算
2009-02-07 14:50:55
普通登录
手机动态密码登录
忘记密码?
登录
没有账号?
立即注册
发送动态密码
登录
没有账号?
立即注册
第三方账号登录
扫一扫关注微信公众号
扫一扫关注新浪微博
手机号码/注册
邮箱/注册
发送验证码
我已阅读并同意
《中国数字科技馆网站会员注册协议》
注册
已有账号,
登录
我已阅读并同意
《中国数字科技馆网站会员注册协议》
注册
已有账号,
登录
第三方账号登录
扫一扫关注微信公众号
扫一扫关注新浪微博