通过线虫遗传筛选的方法,中国科学院生物物理研究所张宏课题组的早期工作发现,epg-6基因是一个重要的多细胞生物特有的自噬基因。epg-6基因在哺乳动物中的同源基因为WDR45/WIPI4。WDR45编码一个含有WD40重复序列的PtdIn(3)P结合蛋白。
人类遗传学研究发现,WDR45基因的突变可以引起一种神经退行性疾病——BPAN(beta-螺旋蛋白相关的神经退行性疾病),这种疾病是NBIA(伴随铁聚积的神经退行性疾病)的一种亚型。
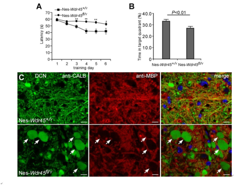
为了研究WDR45基因在哺乳动物中的功能,张宏课题组构建了神经系统特异性敲除Wdr45基因的小鼠(Nes-Wdr45fl/Y小鼠)。Wdr45基因敲除小鼠会出现运动协调性降低现象,并且学习记忆功能严重受损。组织病理和免疫组化研究发现,Wdr45基因敲除小鼠脑内出现严重轴突水肿,并伴有大量嗜酸性小体聚积,而且自噬通路受到抑制,在神经元和水肿的轴突中自噬底物SQSTM1和ubiquitin明显累积。
综上所述,Wdr45基因的小鼠(Nes-Wdr45fl/Y小鼠)出现部分与BPAN患者类似的表型,包括认知障碍和轴突稳态失衡。因此该项研究有助于进一步了解BPAN的发病机制,同时也有助于深入研究自噬在维持轴突稳态中的作用。
5月22日,Autophagy 杂志在线发表了这项研究成果,文章题为The autophagy gene Wdr45/Wipi4 regulates learning and memory function and axonal homeostasis。
张宏课题组博士后赵燕为该文的第一作者。该项目得到了国家自然科学基金、科技部重大科学研究计划和青年科学基金项目的支持。而且该研究也得到霍华德-休斯国际青年科学家奖的资助。
Nes-Wdr45fl/Y小鼠出现学习记忆功能障碍和轴突水肿
新闻来源:http://www.cas.cn/syky/201505/t20150527_4363372.shtml










留言