在成年哺乳动物海马齿状回的颗粒下层中,新生的颗粒细胞持续不断地产生并迁移到颗粒细胞层,最终整合到已有的神经环路中。作为影响大脑可塑性重要的一方面,成年哺乳动物中新产生的颗粒细胞参与学习和记忆的过程并对情绪的调控起着关键的作用。其中,新生颗粒细胞正常树突和轴突的发育在新生神经元功能性整合中是非常关键的。但是调控新生神经元树突发育的分子机制并不清楚。在成年海马中,脑源性神经生长因子BDNF和它的受体TrkB都有高表达,并且可以在海马神经干细胞中检测到它们的表达情况。如果将成年海马新生神经元中的TrkB受体敲除,这些神经元的树突和树突棘的生长水平都降低并且功能性整合也受到影响。这些结果说明BDNF/TrkB信号通路在成年新生神经元的发育中起着重要的作用。那么,这一现象主要是由BDNF的自分泌还是旁分泌、或是二者共同作用引起的呢?在蒲慕明的指导下,博士研究生王良等利用逆转录病毒介导的基因感染,研究了脑源性神经生长因子BDNF在成年新生颗粒细胞树突发育中的作用。
这项研究通过干预单个神经元中BDNF的表达,阐明了成年海马新生神经元自身分泌的BDNF通过作用于自身,在树突发育中发挥着非常重要的作用。他们的研究结果显示,自身分泌来源的BDNF足以支持正常的成年海马新生神经元树突发育。另外,自主运动如跑步所引起的成年新生神经元树突生长增加的现象也依赖于自分泌来源的BDNF。跑步引起的BDNF表达水平的增加正是由这些细胞本身升高的神经元电活动介导的。这个发现与在多种类型神经元中发现的电活动依赖性BDNF分泌的观点一致。
该研究得到了科技部“973”计划、中国科学院战略性先导科技专项等项目的资助。
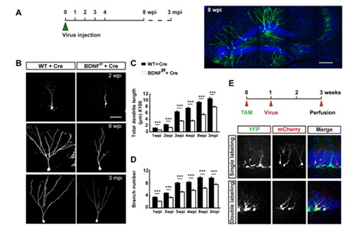
(A)逆转录病毒标记成年新生神经元的图表示例。(B-D)利用逆转录病毒将单个新生神经元中BDNF敲除后,树突发育不完全。(E)他莫昔芬诱导在成年新生神经元敲除BDNF亦可使树突发育不完全。
编辑:叶瑞优
新闻来源:http://www.cas.cn/syky/201508/t20150813_4411089.shtml










留言