12月22日的Cell Research 杂志在线报道,中国科学院上海生命科学研究院神经科学研究所张旭研究组研究发现,通过高覆盖的单细胞测序和以神经元大小为参考的层次聚类,可对小鼠背根神经节初级感觉神经元进行分类,又通过全细胞膜片钳在体记录结合单细胞PCR方法可检测各类初级感觉神经元对外周皮肤刺激的反应。该工作首次通过高覆盖的单细胞测序对初级感觉神经元进行了重新分类,并且建立了基因表达与在体功能的相互关系。
神经元表达的基因多于其它类型的细胞,导致了神经元具有很高的异质性。外周感觉神经元是假单极神经元,负责将外周感觉信号传递到脊髓。以往的研究将初级感觉神经元分为:表达神经肽P物质或降钙素基因相关肽的肽类小细胞、结合植物凝集素B4的非肽类小细胞、表达酪氨酸羟化酶的小细胞和表达神经丝200的大细胞。在啮齿类动物,小细胞通过无髓鞘的C纤维或薄髓的Aδ纤维将外周感觉信号传递到脊髓背角I-II层,而大细胞则通过厚髓的Aβ纤维将外周感觉信号传递到脊髓背角III-V层。通过功能特性还可将初级感觉神经元分为机械感受器、伤害性感受器、热感受器和痒感受器。依据反应类型可将伤害性感受器称为机械热、机械敏感的或机械不敏感的伤害性感受器等。
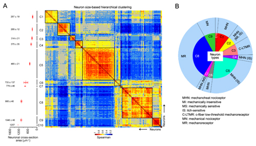
为了更好地了解初级感觉神经元的细胞类型、分子特性和生理特性,张旭研究组的李昌林等利用高覆盖的单细胞测序技术,检测了成年小鼠腰段背根神经节中的初级感觉神经元的基因表达。通过检测差异基因表达和生物信息学分析,获取了初级感觉神经元的细胞类型和代表性基因。通过在体全细胞膜片钳的方法,记录了初级感觉神经元对外周热、冷、压力等5种刺激的反应,结合单细胞PCR的方法,进一步分析了被记录细胞的代表性基因,并将之归类。最终发现,初级感觉神经元小细胞可分为1类低阈值机械感受器和5类机械热伤害性感受器,其中5类机械热伤害性感受器分别各有2个亚类。初级感觉神经元大细胞可以分成4类,包括表达神经外营养蛋白1(Neurexophilin-1, Nxph1)的机械热伤害性感受器和表达脑组织特异性血管生成抑制剂1相关蛋白2样蛋白1(BAI1-associated protein 2-like 1, Baiap2l1)的机械伤害性感受器,其中表达运输蛋白囊泡复合体3样蛋白(Trafficking protein particle complex 3-like, Trappc3l)或者表达Baiap2l1的大神经元也分别有2个亚类。
这项题为“通过高覆盖的单细胞测序和功能研究鉴定躯体感觉神经元类型”的工作,是在研究员张旭指导下由李昌林等完成的。该工作获中国科学院战略性先导科技专项、国家自然科学基金重点项目和青年科学基金项目支持。
编辑:叶瑞优
新闻来源:http://www.cas.cn/syky/201512/t20151230_4508301.shtml










留言