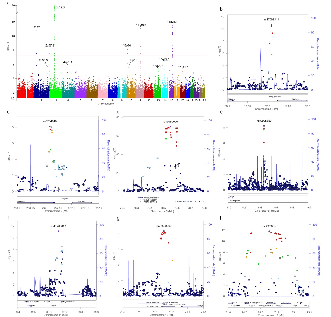
近日,中国科学院北京基因组研究所基因组科学与信息重点实验室于军研究组与中国医学科学院整形外科医院合作,对后者近些年收集的约1400例半侧颜面短小畸形患者和3700份正常健康样本开展了全基因组关联研究,以定位该疾病的染色体易感区域。该项目采用全基因组芯片定位了13个与半侧颜面短小显著相关联的区域。对这些区域内的基因进行分析后,发现12个和NCC发育相关的基因,同时这些基因也参与到血管的发生当中,从而在遗传层面证实了半侧颜面短小的主要发病病因。研究人员还采用全基因组测序数据在这13个染色体区域内寻找致病突变,最后筛查到4个候选致病突变位点。
该研究极大地推动了对半侧颜面短小疾病的病因认知以及后续致病突变位点的发掘研究。此成果以Genome-wide Association Study Identifies Multiple Susceptibility Loci for Craniofacial Microsomia 为题发表在国际期刊Nature Communications 杂志上。
该研究是世界上首个对半侧颜面短小畸形开展的大规模全基因组研究,不仅揭示了遗传因素对该病有巨大贡献,还证实该病与第一大颅面部畸形唇腭裂存在不同的发病机制。该研究的成果将推动该病在其他人种中的遗传病因验证和发掘工作,将为彻底揭示该病病因提供支持,同时这些成果也为遗传咨询和诊断治疗提供了重要依据。
该项目获得国家自然科学基金委面上和青年项目的资助。
与我国半侧颜面短小畸形显著关联的位点在染色体上的分布以及精细解析
编辑:叶瑞优
新闻来源:http://www.cas.cn/syky/201603/t20160303_4542016.shtml










留言