伊利诺伊大学芝加哥分校医学院的研究人员发现了癌细胞中水平(表达)升高的一个分子,这一分子似乎能保护肿瘤细胞免于化疗或放疗引起的“细胞自杀”。
伊利诺伊大学芝加哥分校医学院副教授、生物化学和分子遗传学和医学研究者Andrei Gartel说:“这项于2月29日在线发表在PLoS One杂志上的研究表明了如果联合使用两种常规的抗癌战略的话会产生“巨大协同效应。”
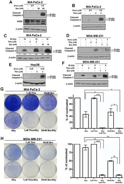
破坏细胞的DNA可以触发程序性细胞死亡或凋亡信号级联反应。放射治疗和许多化疗药物的抗癌效益就是有选择性地破坏DNA并且迅速杀死分裂中的细胞。但是,许多癌细胞会发展有耐受性,在放疗和化疗过程中阻止细胞自杀途径。
基于肿瘤细胞DNA损伤后,蛋白分子FOXM1会升高,Gartel和他的合著者试图探讨是否FOXM1可能起到保护癌细胞,避免其凋亡的作用。
将人源癌症细胞暴露于化学物质致癌物质或是辐射环境下导致DNA损伤后,研究人员使用多种技术以减少这些肿瘤细胞中FOXM1的水平。
FOXM1抑制剂与DNA损伤剂联用 诱导肿瘤细胞程序性死亡
Gartel说:“我们发现在DNA损伤诱导的凋亡细胞中FOXM1水平显着增加,无论什么原因或什么减少FOXM1的方法导致的DNA损伤,其结果都是相同的(DNA损伤后FOXM1水平都显着升高)。
蛋白激酶JNK上调抗凋亡蛋白Bcl-2表达,诱导肿瘤细胞凋亡。研究人员已经证实,FOXM1通过抑制JNK的活性来抗(short-circuits短路)凋亡。
Gartel说:除了长期用于癌症治疗的放疗和化疗药物,新一类被称为蛋白酶抑制剂的化疗药物已经显示出良好的运用前景。目前,所有已知的蛋白酶抑制剂都是针对减少FOXM1的水平设计开发的。
他说,标准化疗药物通过与蛋白酶抑制剂(其中有一些已经获得FDA批准用于治疗癌症)相结合,可提高化疗药物的有效性。
这项研究是由国立卫生研究院的赞助支持。伊利诺伊大学芝加哥分校医学院生物化学和分子遗传学专业研究生Marianna Halasi是论文的第一作者。(生物谷 Bioon.com)
新闻来源:http://www.bioon.com/biology/cancer/519086.shtml










留言