造血干细胞是一群维持生命体正常生理功能所必须的多能造血祖细胞,可以产生各种成熟的血细胞包括红系、髓系和淋系细胞等。以往的研究主要集中在信号通路和转录因子的调控作用,而关于表观遗传学因素,例如microRNA,在血液发生中的作用研究较少。
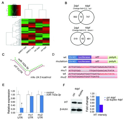
中科院动物研究所刘峰研究员领导的血液与心血管发育研究组利用斑马鱼和小鼠两种模式生物,发现mir-142-3p在造血干细胞中特异性表达。在斑马鱼中,敲低mir-142-3p导致造血干细胞和T细胞数目减少。应用遗传学、生物信息学、细胞生物学和分子生物学等多种研究手段发现:mir-142-3p靶向调控干扰素调节因子irf7从而影响其介导的Gcsf-NO信号通路,进而影响造血干细胞的产生和分化。在小鼠中,mir-142-3p也可以负向调节irf7,影响小鼠造血干细胞的形成和分化。该研究成果揭示了mir-142-3p在脊椎动物造血干细胞发育中的保守作用,为microRNA调控造血干细胞发育的研究提供了新视野,也为体外扩增造血干细胞提供了理论基础。
以上研究成果于10月29日在线发表于Cell Research,研究组博士研究生卢炘彦、硕士研究生李夏娟为论文共同第一作者;刘峰研究员为通讯作者。军事医学科学院刘兵实验室在小鼠工作上提供了技术支持。
该研究工作得到了科技部国家重点基础研究发展计划、国家自然科学基金、中科院百人计划和干细胞专项的支持。


动物所表观遗传学因素在血液发生中的作用研究获进展
新闻来源:http://www.cas.cn/ky/kyjz/201311/t20131106_3968475.shtml
特别声明:本文转载仅仅是出于科普传播信息的需要,并不意味着代表本网站观点或证实其内容的真实性;如其他媒体、网站或个人从本网站转载使用,须保留本网站注明的“来源”,并自负版权等法律责任;作者如果不希望被转载或其它相关事宜,请与我们接洽。
[责任编辑:cdstm_wangmy]
留言