2013年11月25日,中科院上海生科院神经科学研究所蒲慕明研究组在《美国国家科学院院刊》在线发表了题为《蛋白激酶LKB1调控成年海马新生神经元的极性树突形成》的研究论文。该工作通过在体定点注射逆转录病毒操作,荧光标记成年小鼠海马齿状回区域的新生颗粒细胞,以及双向改变标记神经元中蛋白激酶LKB1的表达水平等手段,研究了神经元的形态建成机制,揭示了神经元极性发育的分子与细胞机制。
在哺乳动物海马齿状回结构中,颗粒细胞持续不断的产生。这种成年新生的神经元在记忆的形成和情绪的调控中均发挥重要作用。颗粒细胞具有经典的双极性结构,这种极性形态对于神经元的信号传导和环路整合至关重要,然而人们对于神经元(特别是成年新生神经元)树突和轴突极性发育的细胞分子机制还不甚了解。
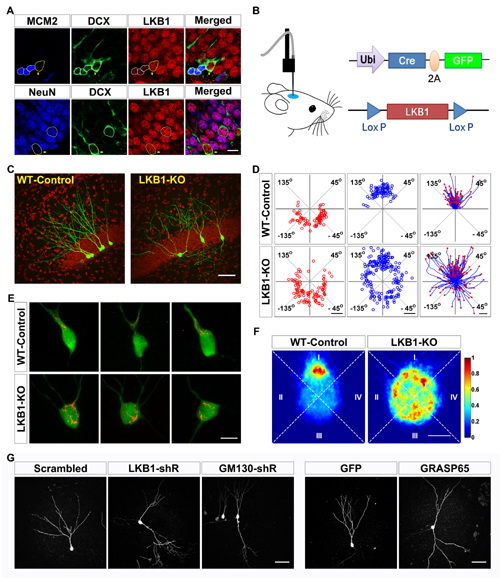
在这项研究中,蒲慕明研究组发现通过在体定点注射逆转录病毒操作,在成年小鼠海马齿状回中特异性敲除蛋白激酶LKB1或者过表达激酶失活形式的LKB1,都能破坏成年新生颗粒细胞中树突数目的唯一性和树突朝向分子层生长的方向选择性,造成树突从颗粒细胞的胞体上多点起始,朝向四面八方发散生长。与这种树突形态发育异常相伴随,原本聚集于唯一树突底部的高尔基体在细胞中不再呈现极性分布,而是弥散分布于细胞胞体四周。此外,通过遗传操作改变高尔基体结构相关蛋白的表达,从而人为破坏高尔基体在成年小鼠海马颗粒细胞中的极性分布,能够模拟LKB1 基因敲除所造成的树突发育异常的表型。
蛋白激酶LKB1是近年来广泛报道的调控肿瘤发生和细胞极性的“明星”分子。在过去的研究中,蒲慕明研究组发现LKB1调控了啮齿类动物胚胎期大脑皮层锥体神经元的轴突形成。这项研究揭示出LKB1的又一新功能,即调控树突的极性发生,并提示LKB1发挥该功能可能的分子细胞机制。
该课题主要由蒲慕明研究组的博士生黄薇、佘亮与合作者完成。课题受科技部“973”项目和中科院先导项目资助,在中科院神经科学研究所独立完成。(上海生命科学研究院)

图A显示LKB1的蛋白水平在成年海马新生颗粒细胞中显著升高;图B为运用在体定点注射逆转录病毒策略在成年新生颗粒细胞中特异性敲除LKB1基因的模式图;图C和D显示敲除LKB1破坏成年新生颗粒细胞中树突的数目唯一性和方向选择性;图E和F显示敲除LKB1 破坏细胞内高尔基体的极性分布;图G显示改变高尔基体结构相关蛋白的表达以破坏高尔基体极性分布,能够模拟LKB1 基因敲减所造成的树突发育异常的表型。
新闻来源:http://www.cas.cn/ky/kyjz/201401/t20140103_4010492.shtml
特别声明:本文转载仅仅是出于科普传播信息的需要,并不意味着代表本网站观点或证实其内容的真实性;如其他媒体、网站或个人从本网站转载使用,须保留本网站注明的“来源”,并自负版权等法律责任;作者如果不希望被转载或其它相关事宜,请与我们接洽。
[责任编辑:cdstm_zhaoyj]
留言