8月9日,国际肝病学杂志Journal of Hepatology 在线发表了中国科学院生物物理研究所秦志海研究组关于钙结合蛋白S100家族分子S100A4促进肝脏纤维化的新进展,标题为S100A4 promotes liver fibrosis via activation of hepatic stellate cells,首次揭示了S100A4分子能通过激活肝星形细胞(HSCs)来明显促进肝脏纤维化的进程。
肝纤维化是一种世界范围内高发病率与高死亡率的疾病,是肝组织内细胞外基质(ECM)成分过度增生与异常沉积,导致肝脏结构或功能异常的病理变化。如果肝纤维化进程继续发展,终将引起致死性肝脏衰竭的肝硬化疾病。我国也是全球肝硬化发病率、死亡率最高的国家,慢性乙肝患者已达3000万,有超过700万的肝硬化患者,肝硬化5年死亡率达到70——86%,17%-51%肝硬化会恶化为肝癌,每年约有28万人死于肝硬化及其肝癌。
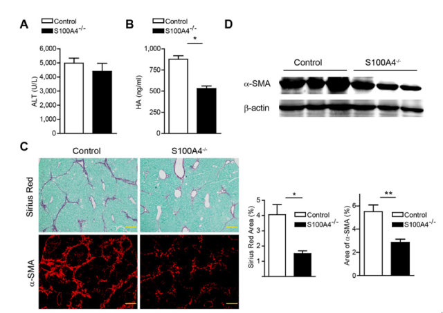
HSCs在ECM形成的过程中起着非常重要的作用,而S100A4是作为成纤维细胞的重要分子标志与组织纤维化关系密切。秦志海研究组研究发现,在肝硬化的病人的血清和组织中S100A4有显著升高的趋势,利用肝脏纤维化的小鼠模型表明,巨噬细胞来源的S100A4分子能够在肝组织中聚集并通过上调α-SMA来激活HSCs细胞。体内和体外实验证明,肝脏中S100A4基因缺失或者敲低都能够明显减轻组织的纤维化的病变程度,从而清晰阐明S100A4分子促进肝纤维化的具体机制。详见下图。
近年对肝脏慢性疾病治疗中缺乏便捷的纤维化诊断和有效的抗纤维化治疗方法,该项成果将为未来抗肝纤维化治疗提供新的重要靶标分子。目前研究组对基于S100A4分子的诊断试剂盒研发正在进行中,该分子在肺癌和肝癌等其他疾病重要作用也处于深入研究当中。
该研究工作主要由生物物理所秦志海研究组完成,得到了生物物理所王盛典研究员、北京师范大学樊小龙教授和北京大学人民医院陈红松教授以及北京302医院王福生教授等的大力协助。秦志海研究组陈琳博士和李洁博士为论文的共同第一作者。该研究工作还得到了国家科技部、国家自然科学基金重点项目的资助。(生物物理研究所)
图示:S100A4基因缺失能够显著减轻肝纤维化症状
新闻来源:http://www.cas.cn/ky/kyjz/201409/t20140905_4198182.shtml










留言