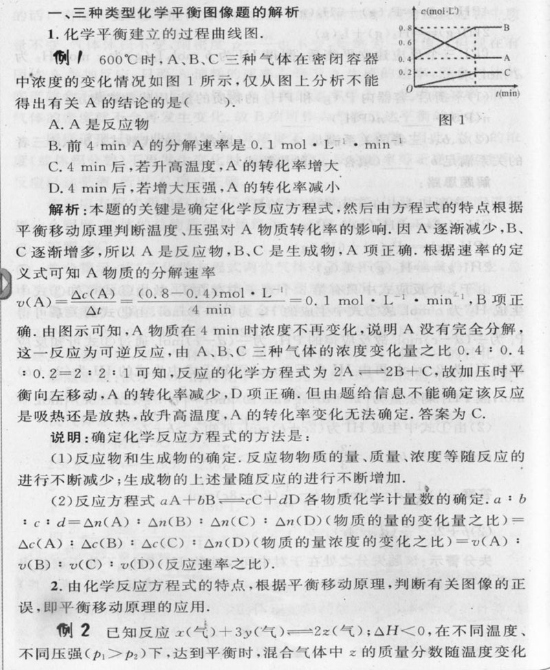
化学平衡图像分析设计
2009-02-14 14:14:16 



一贯坚持以为素质教育服务、帮助中学生打好数理化基础为宗旨,以打造权威、经典、实用的精品报刊为原则,努力体现“贴近课堂教学实际,贴近学生学习和生活实际”的特点,精心创造“让老师省心、家长放心、学生开心”的精神食粮,融知识性、科学性、趣味性、新颖性、实用性于一体,深受老师和学生喜爱。



京ICP备11000850号 京公网安备110105007388号 信息网络传播视听节目许可证0111611号 国家科技基础条件平台
© 2011-2020 版权所有:中国数字科技馆 未经书面许可任何人不得复制或镜像