KLF5已知经历各种翻译后修饰包括泛素化。泛素化和去泛素化修饰所导致的蛋白降解的动态平衡在KLF5蛋白水平的调节中具有重要地位。大多数重要的转录因子如p53、c-Myc、HIF1a和β-catenin等都受到泛素化/去泛素化调节,KLF5也不例外。该研究团队前期研究发现E3泛素连接酶WWP1和SCFFbw7促进KLF5泛素化降解,而能够特异性去除KLF5蛋白的多聚泛素化修饰、维持KLF5蛋白稳定性的去泛素化酶分子还知之甚少,研究团队最近研究发现去泛素化酶ATXN3L能够增加KLF5蛋白稳定性,但是ATXN3L内源蛋白在乳腺癌无法检测到,而且它体外促进肿瘤的功能不是很明显,体内功能没有研究。
该研究团队博士研究生秦君英在陈策实指导下通过筛选去泛素化酶siRNA文库发现BAP1是一个能够明显增加KLF5稳定性的去泛素化酶。BAP1最早被认为是一个BRCA1相互作用蛋白,近年来BAP1在肿瘤中研究报道甚多,它的基因突变频繁发生在葡萄膜黑色素瘤、间皮瘤和肾癌等肿瘤,从这些遗传数据推测BAP1可能是一个抑癌基因,但是在乳腺癌BAP1很少突变,BAP1功能研究结果很不一致,有人发现BAP1抑制肿瘤,另外却有人报道它促进肿瘤,所以BAP1在乳腺癌的功能亟待阐明。
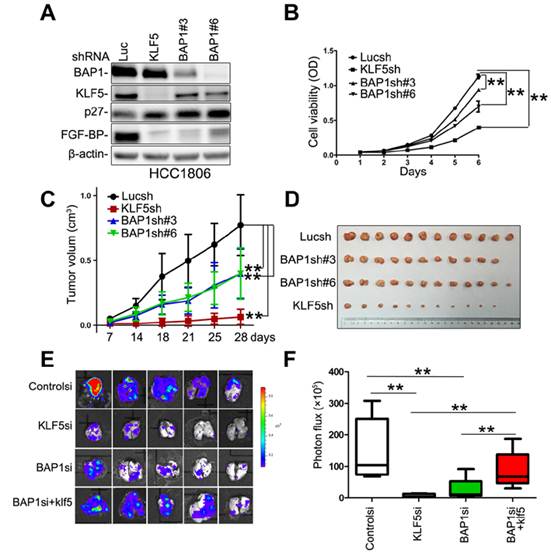
研究发现BAP1和KLF5蛋白直接相互作用,BAP1显著增加KLF5蛋白的稳定性,这种作用是通过BAP1对KLF5的去泛素化来实现的。BAP1还和KLF5、HCF1等蛋白形成一个转录复合物,结合到下游靶基因如p27的启动子抑制其转录,从而促进细胞周期进展和细胞增殖。敲低BAP1或者KLF5表达都会抑制三阴性乳腺癌细胞在裸鼠体内生长和肺转移。研究证实BAP1发挥这些作用至少部分通过稳定KLF5实现的。这项研究首次阐明BAP1在乳腺癌中的促癌功能和作用机制,为三阴性乳腺癌的治疗提供了新的靶点。
该项工作于9月30日在线发表在Nature子刊Nature Communications。秦君英为第一作者,陈策实为通讯作者。该研究项目得到了中科院干细胞先导专项、国家自然科学基金、科技部“973”项目的资助。
图注:在三阴性乳腺癌细胞中敲低去泛素化酶BAP1表达降低KLF5蛋白表达水平,调节KLF5下游靶基因表达,抑制癌细胞在体外和体内的生长和转移,恢复KLF5表达可以抑制BAP1敲低引起的表型。
新闻来源:http://www.cas.cn/syky/201510/t20151008_4433951.shtml










留言