7月24日,中国科学院上海巴斯德研究所分子病毒课题组的研究论文Sumoylation of Influenza A Virus Nucleoprotein Is Essential for Intracellular Trafficking and Virus Growth(《A型流感病毒NP蛋白的SUMO化修饰在胞内运输和病毒生长中的关键作用》)在Journal of Virology上以全文研究文章形式在线发表,论文揭示了调控流感病毒在细胞内存活的新机制,并被选评为本期期刊的亮点文章。
流感病毒是造成人和其他哺乳类动物患流行性感冒的主要病原体,可造成季节性流行。流感病毒在宿主体内的有效复制需要依赖宿主细胞因子的参与,其往往利用宿主系统满足自身存活和繁殖的需求,揭示这些病毒宿主相互作用机制对了解病毒的致病性和抗病毒治疗有着重要意义。
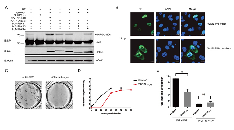
课题组在2010年首次报导流感病毒NS1蛋白可利用宿主翻译后修饰—SUMO化修饰—促进病毒生长(Journal of Virology, 2011,Jan. 85(2):1086–98.),深入研究发现,流感病毒核蛋白NP同样利用人细胞的SUMO修饰系统将自身进行翻译后修饰。NP蛋白是负责病毒基因组复制的重要组成部分,是目前抗病毒药物研发的主要靶点。利用流感病毒反向遗传学系统,研究人员拯救出SUMO化功能缺失的WSN-NPK4,7R病毒,该病毒在病毒生长和空斑形成上都明显减弱,并且存活周期很短,极易发生回复突变,这说明NP的SUMO化修饰对病毒存活和复制至关重要。SUMO化修饰确保了NP蛋白的细胞核内定位,为流感病毒基因组的复制和包装提供必要的时间。研究人员还找到了调控NP蛋白SUMO化的特异性E3酶PIASxa。过表达PIASxa可以显著促进病毒复制,而E3酶活缺失的突变体PIASxamut则对病毒复制没有影响。更为重要的是,NP蛋白的SUMO化修饰在几乎所有亚型的病毒中普遍存在,包括高致病性的H5N1病毒和新近发现的H7N9病毒。该研究不仅揭示了重要的流感病毒致病机理,并且提示了病毒SUMO化修饰可作为开发广谱抗流感病毒药物的潜在靶点。
此项目在孙兵研究员的指导下,由徐可副研究员和博士研究生韩青霖共同完成,得到国家自然科学基金、中国科学院青年创新促进会等项目的支持。(上海巴斯德研究所)

流感病毒NP蛋白的SUMO化修饰调控病毒细胞内定位和存活
新闻来源:http://www.cas.cn/ky/kyjz/201407/t20140728_4168249.shtml
特别声明:本文转载仅仅是出于科普传播信息的需要,并不意味着代表本网站观点或证实其内容的真实性;如其他媒体、网站或个人从本网站转载使用,须保留本网站注明的“来源”,并自负版权等法律责任;作者如果不希望被转载或其它相关事宜,请与我们接洽。
[责任编辑:cdstm_chenc]
留言