大家最近有没有追电视剧《读心》呀?其中有一集,一对夫妻在外遛狗时,丈夫被另一只狗咬伤,而且有明显出血。

图片来源:《读心》电视剧截图
当时我的心里就咯噔一下:“快去打狂犬病疫苗呀!”
后来这位男士相继出现了乏力、发烧、狂躁、抽搐、恐水、畏光等一系列症状,最终被确诊为狂犬病。
当护士问妻子当时为什么没有打狂犬病疫苗时,妻子的回答是:“我当时也劝了,他说没事,就没打”。
虽然这样的“无知”出现在电视剧里,但现实生活中也有不少人对狂犬病和狂犬病疫苗的认识和重视程度不够,今天我们就来好好说一说。
被狗咬伤,打狂犬病疫苗可不是“娇气”
电视剧里的这位男士脾气比较暴躁,经常和人发生摩擦,大伤小伤不断,他没去打狂犬病疫苗,很可能就是觉得只不过是皮外伤,打疫苗未免太“娇气”。
如果他和妻子知道,狂犬病一旦发病,致死率几乎百分之百,可能就是另一种选择和结局了!国外曾有专家说过:世界上没有任何一种疾病,从其痛苦与病死率能与狂犬病比拟。
狂犬病是由狂犬病病毒引起的人畜共患的急性传染病,所有的哺乳动物都能感染,其中以犬类最为常见。全球范围内,约99%的人间狂犬病是由犬引起的,但猫科及翼手目动物(蝙蝠)也是狂犬病的易感动物;而禽类、鱼类、昆虫、蜥蜴、龟和蛇不属于哺乳动物,则不感染和传播狂犬病。

狂犬病病毒主要通过破损的皮肤或粘膜侵入人体,以损害中枢系统为主,所以患者会出现狂躁、肌肉痉挛、瘫痪等。一旦发病,医护人员能做的也只有对症处理,如隔离、注射大量镇静剂等,最终患者会发生呼吸麻痹和循环衰竭而死亡。
狂犬病虽然无药可救,但幸运的是,如果在暴露后,进行及时、科学和彻底的预防处置(清洗伤口、接种疫苗),就能够在很大程度上避免狂犬病的发生,这也是目前唯一的有效预防手段。
被咬之后,清洗伤口是第一步
很多人已经知道了,被猫狗等动物咬伤,要打狂犬病疫苗。其实,比注射疫苗更早的处理方法应该是:第一时间寻找水源,清洗伤口。
推荐使用肥皂水和具有一定压力的流动清水交替冲洗30分钟,尽可能去除伤口内可能存在的狂犬病病毒。
需要注意以下几点:
①肥皂水要尽可能浓;
②伤口不要按压或包扎,要尽可能敞开;
③有条件者可在冲洗后,用浓碘酒对伤口进行消毒;
④越早冲洗越好,尽可能在被咬后2小时内完成,之后赶紧前往疾控中心或医院接受进一步的处理,并注射狂犬病疫苗。
注射狂犬病疫苗,就是跟病毒传播赛跑
狂犬病侵入人体后,并不会马上发病,潜伏期(从感染病毒到疾病发作的这段时间)大多在1~3个月内,极少数短至两周以内或长至一年以上,潜伏期内无任何诊断方法。所以,有的人发病快,有的人发病慢。
这些情况会缩短潜伏期:伤口深而大、靠近头面部、被咬部位缺少衣物保护、被咬者年龄小。从这方面来说,夏季是狂犬病的高发期,孩子更容易受伤害。
划重点:被咬之后,必须要在48小时内接种狂犬病疫苗,而且越早越好;比较严重的伤口,还需要在24小时内注射狂犬病人免疫球蛋白。
但是疫苗进入人体后,并不会马上产生抗体,需要7~10天的时间。
因此,注射疫苗就相当于跟病毒传播赛跑。在这场殊死较量中,如果狂犬病病毒在抗体产生之前,就已经沿着神经在体内肆虐,那疫苗就起不到作用了。
所以,我们时不时会看到“按规定打了狂犬病疫苗仍去世”的消息。排除问题疫苗、医护人员操作不规范,很可能就是因为伤口处理不当、病毒传播太快导致的。
狂犬病疫苗如何接种
目前临床上注射狂犬病疫苗多采用“5针法”,即被咬当天、第3天、第7天、第14天、第28天各注射一次,全程、足量注射方能起到良好的预防作用。如果某一针延迟了一天或数天注射,后续针次的接种时间按原免疫程序的时间间隔相应顺延。
接种方式为肌内注射。2 岁及以上儿童和成人在上臂三角肌注射;2岁以下儿童可在大腿前外侧肌注射。
除了“5针法”,还有一种“2-1-1”免疫程序,即在被咬当天接种2 剂(左右上臂三角肌各接种1 剂),第7 天和第21 天各接种1 剂,共接种4 剂。不过此程序只适用于我国已批准可以使用“2-1-1”程序的狂犬病疫苗产品。
人们对于狂犬病疫苗的常见误区
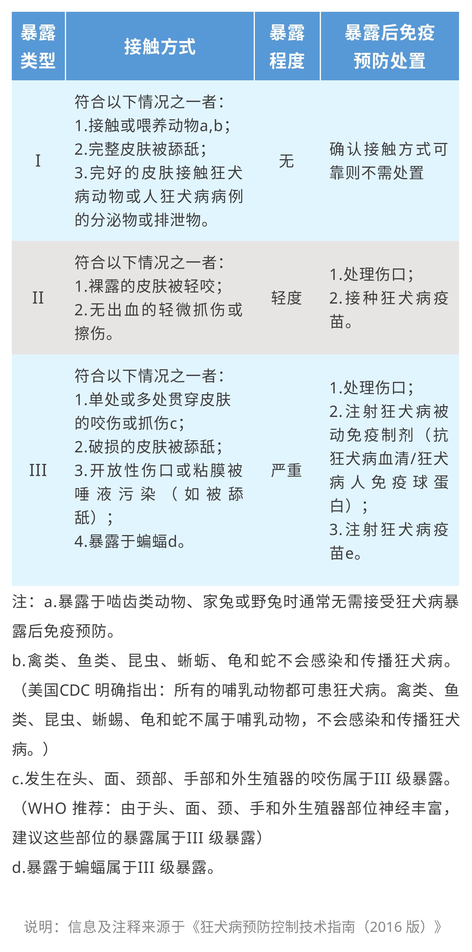
误区一:只是被抓破了皮,没有血液渗出,不需要打疫苗
被动物咬伤后的处理办法,建议参考我国《狂犬病预防控制技术指南(2016版)》,此文件将动物抓伤咬伤的伤口分为三级,并明确给出了处理办法:

小技巧:如果肉眼难以判断是否有皮肤破损时,可用酒精擦拭被舔或被咬处,如有疼痛感,则说明皮肤存在破损(此方法仅适于致伤当时测试使用)。
误区二:我家的狗狗按规定打疫苗,被它咬了,不需要打疫苗
给犬类注射狂犬病疫苗,也是预防狂犬病的重要手段,但并不能保证注射了疫苗的狗狗百分百不会传染狂犬病。
根据国内调查显示,看上去没什么异样的健康犬,带毒的概率为10%~30%;即使接种过疫苗的宠物犬,带毒率也有4%。
所以,一旦被狗咬伤,别省钱、别怕麻烦,清洁伤口、快去医院!
误区三:打一次狂犬病疫苗,终身免疫有效
一般情况下,全程接种狂犬病疫苗后,体内抗体水平可维持至少 1 年。对于再次暴露后狂犬病疫苗接种程序,目前仍存在争议。
世界卫生组织在2018年4月公布的《WHO狂犬病疫苗立场文件》提出:已免疫的任何年龄段的个体,如果有记录证明已经进行过暴露前预防或至少2剂次以上的暴露后预防接种,则可不用注射免疫球蛋白。若再次暴露发生在前次暴露全程免疫后3个月内,一般不需要再次接种免疫;若发生在3个月后,则要在被咬当天和第3天各肌肉注射1剂疫苗[1]。
狂犬病疫苗五问
一问:接种后,如何判断疫苗是否有效?
疫苗接种后,血清抗体是评价疫苗是否有效的指标[2],可在全程接种后10~15天采血检测抗体。结果为阳性,就说明接种有效;结果为阴性,应加强补种。
二问:备孕、孕妇、哺乳期可以注射狂犬病疫苗吗?
鉴于狂犬病发病后百分之百的死亡率,一旦暴露后,都建议接种疫苗,没有任何禁忌症。
狂犬病疫苗中没有影响人类生殖细胞染色体的成分,备孕夫妇要孩子的计划可以在接种疫苗期间正常进行。
狂犬病疫苗为灭活病毒疫苗,合格的产品不会通过胎盘屏障,故不会对孕妇和胎儿产生不良影响。所以,孕妇、哺乳期妇女也可以注射狂犬病疫苗。
不过狂犬病病毒可以通过乳汁传播给宝宝,所以,哺乳期妇女被动物咬伤后,应停止哺乳。
三问:暴露前可以预防性接种疫苗吗?
可以。暴露前免疫,即被咬之前采取的预防免疫。适用于这些人群:接触狂犬病病毒的实验室工作人员、可能涉及狂犬病病人管理的医护人员、疫区兽医、畜牧人员、屠宰人员、高危地区旅游的游客、居住在狂犬病流行地区的儿童等。
世界卫生组织推荐暴露前采用“3 针法”的免疫程序,即第0 天、第7 天和第21 天(或第28 天)分别接种1 剂,共接种3 剂。
四问:狂犬病人免疫球蛋白和狂犬病疫苗有什么区别?
注射狂犬病人免疫球蛋白是被动免疫,作用机理是通过在暴露部位即刻提供所需抗体,快速中和伤口周围的病毒,相当于打头阵的“先锋部队”。
注射狂犬病疫苗是主动免疫,可以让人体产生相应抗体,中和进入人体的病毒,相当于“大部队主力军”。
免疫球蛋白应该尽早注射,最好在伤口清洗完成后立刻开始。一般建议,头面部暴露者、III 级暴露者、免疫缺陷者都要使用狂犬病人免疫球蛋白。
被咬7 天后,不建议再使用免疫球蛋白。因为这时疫苗已经开始发挥作用,使用免疫球蛋白会中和疫苗产生的抗体,反而会削弱疫苗的作用。
五问:狂犬病疫苗有哪些不良反应?
局部反应有:注射部位红肿、疼痛、发痒,一般不需特殊处理,都可自行缓解。全身性反应有:轻度发热、乏力、头痛、头晕、关节痛、肌肉痛、呕吐、腹痛等,一般不需特殊处理,也可自行消退。
还有比较罕见的不良反应,如:中度以上发热、过敏性休克、过敏性皮疹、血管神经性水肿。需要及时就医,对症处理。
不过在狂犬病极高的致死率面前,疫苗的常见不良反应也就显得微乎其微了,大家不必过于担心,权衡利弊后,注射疫苗还是很有必要的。
延伸阅读:“10日观察法”是怎么回事
10 日观察法,是指被动物咬伤之后,一边按计划打疫苗,一边观察咬人动物的健康状态。10天后如果动物没有死亡,可以不用进行剩下的免疫计划。
这是世界卫生组织及美国疾病控制与预防中心都推荐的方法,但也同时明确指出:此观察法仅限于家养的犬、猫和雪貂,且伤人动物需有2 次明确记载有效的狂犬病疫苗免疫接种史。
换言之,如果是被非家养的动物咬伤,或者做不到持续观察咬人动物的健康状况,还是建议按照计划全程、足量接种疫苗。
据世界卫生组织调查显示,至今没有一个在被观察猫狗对象10天后正常而出现狂犬病的案例。
参考文献
[1]陈瑞丰.世界卫生组织狂犬病疫苗立场文件更新与解读[J].中国预防医学杂志,2019,20(07):636-640.
[2]纪广辉.狂犬疫苗全程免疫后抗体检测结果探讨[J].临床医药文献电子杂志,2017,4(A3):20365-20366.
作者:忍冬








京公网安备11010502039775号


